Genexgen Article

Enhanced epigenetic modulation via mRNA-encapsulated lipid nanoparticles enables targeted anti-inflammatory control

Temporal transcriptional modulation of immune-related genes offers powerful therapeutic potential for treating inflammatory diseases. Here, we introduce an enhanced zinc finger (ZF)-based transcriptional repressor delivered via lipid nanoparticles for controlling immune signaling pathways in vivo. By targeting Myd88, an essential adaptor molecule involved in immunity, our system demonstrates therapeutic efficacy against septicemia in C57BL/6J mice and improves repeated AAV administration by reducing antibody responses. This epigenetic engineering approach provides a platform for safe and efficient immunomodulation applicable across diseases caused by imbalanced inflammatory responses.

Read More

Hallmarks of aging: An expanding universe

Aging is driven by hallmarks fulfilling the following three premises: (1) their age-associated manifestation, (2) the acceleration of aging by experimentally accentuating them, and (3) the opportunity to decelerate, stop, or reverse aging by therapeutic interventions on them. We propose the following twelve hallmarks of aging: genomic instability, telomere attrition, epigenetic alterations, loss of proteostasis, disabled macroautophagy, deregulated nutrient-sensing, mitochondrial dysfunction, cellular senescence, stem cell exhaustion, altered intercellular communication, chronic inflammation, and dysbiosis. These hallmarks are interconnected among each other, as well as to the recently proposed hallmarks of health, which include organizational features of spatial compartmentalization, maintenance of homeostasis, and adequate responses to stress.

Read More!

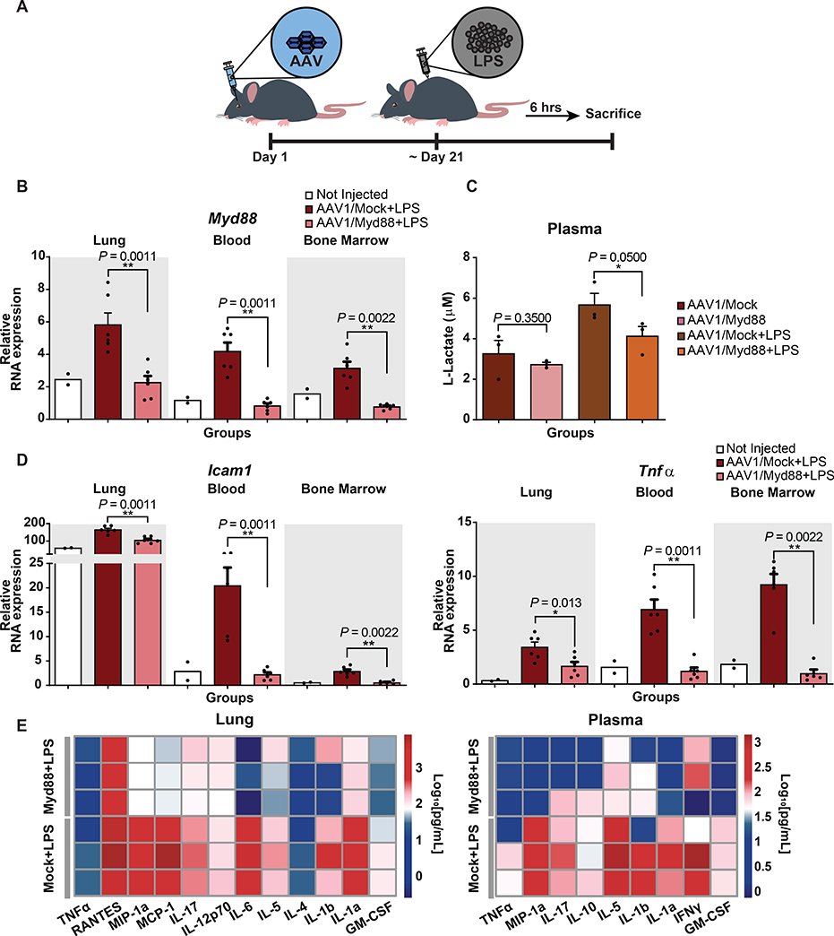
Genexgen Article

Synthetic immunomodulation with a CRISPR super-repressor in vivo

Transient modulation of the genes involved in immunity, without exerting a permanent change in the DNA code, can be an effective strategy to modulate the course of many inflammatory conditions. CRISPR-Cas9 technology represents a promising platform for achieving this goal. Truncation of guide RNA (gRNA) from the 5' end enables the application of a nuclease competent Cas9 protein for transcriptional modulation of genes, allowing multifunctionality of CRISPR. Here, we introduce an enhanced CRISPR-based transcriptional repressor to reprogram immune homeostasis in vivo. In this repressor system, two transcriptional repressors-heterochromatin protein 1 (HP1a) and Krüppel-associated box (KRAB)-are fused to the MS2 coat protein and subsequently recruited by gRNA aptamer binding to a nuclease competent CRISPR complex containing truncated gRNAs. With the enhanced repressor, we demonstrate transcriptional repression of the Myeloid differentiation primary response 88 (Myd88) gene in vitro and in vivo. We demonstrate that this strategy can efficiently downregulate Myd88 expression in lung, blood and bone marrow of Cas9 transgenic mice that receive systemic injection of adeno-associated virus (AAV)2/1-carrying truncated gRNAs targeting Myd88 and the MS2-HP1a-KRAB cassette. This downregulation is accompanied by changes in downstream signalling elements such as TNF-α and ICAM-1. Myd88 repression leads to a decrease in immunoglobulin G (IgG) production against AAV2/1 and AAV2/9 and this strategy modulates the IgG response against AAV cargos. It improves the efficiency of a subsequent AAV9/CRISPR treatment for repression of proprotein convertase subtilisin/kexin type 9 (PCSK9), a gene that, when repressed, can lower blood cholesterol levels. We also demonstrate that CRISPR-mediated Myd88 repression can act as a prophylactic measure against septicaemia in both Cas9 transgenic and C57BL/6J mice. When delivered by nanoparticles, this repressor can serve as a therapeutic modality to influence the course of septicaemia. Collectively, we report that CRISPR-mediated repression of endogenous Myd88 can effectively modulate the host immune response against AAV-mediated gene therapy and influence the course of septicaemia. The ability to control Myd88 transcript levels using a CRISPR-based synthetic repressor can be an effective strategy for AAV-based CRISPR therapies, as this pathway serves as a key node in the induction of humoral immunity against AAV serotypes.

Read More!

Genexgen Article

An enhanced CRISPR repressor for targeted mammalian gene regulation

The RNA-guided endonuclease Cas9 can be converted into a programmable transcriptional repressor, but inefficiencies in target-gene silencing have limited its utility. Here we describe an improved Cas9 repressor based on the C-terminal fusion of a rationally designed bipartite repressor domain, KRAB-MeCP2, to nuclease-dead Cas9. We demonstrate the system's superiority in silencing coding and noncoding genes, simultaneously repressing a series of target genes, improving the results of single and dual guide RNA library screens, and enabling new architectures of synthetic genetic circuits.

Read More!